神经网络(1)
神经网络
1. 激活函数
激活函数:作用在于决定如何来激活输入信号的总和。
如,感知机的数学形式:
其亦可表达为:
h(x)函数会将输入信号的总和转换为输出信号,即为激活函数。
1.1 阶跃函数
激活函数:以阈值为界,一旦输入超过阈值,就切换输出。
1 | #当输入超过0时,输出1,否则输出0的阶跃函数 |
阶跃函数的图形
1 | import numpy as np |
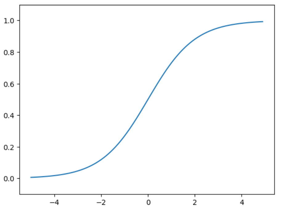
1.2 sigmoid函数
sigmoid函数: $h(x)={1 \over 1+e^{-x} }$
1 | def sigmoid(x): |
sigmoid函数的图形
1 | x = np.arange(-5.0, 5.0, 0.1) |
注:神经网络的激活函数必须使用非线性函数。使用线性函数时,加深神经网络的层数就没有意义了,因为不管如何加深层数,总是存在与之等效的“无隐藏层的神经网络”。
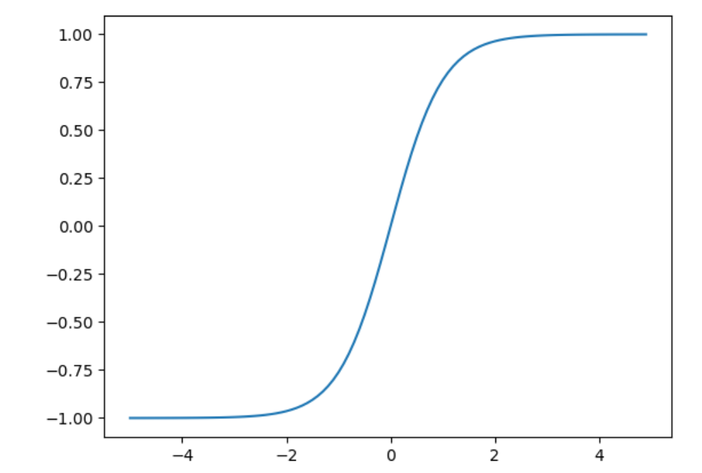
1.3 tanh函数
tanh函数:$\LARGE {e^{x}-e^{-x}\over e^{x}+e^{-x} }$
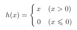
1.4 ReLU函数
ReLU函数:
1 | def relu(x): |
ReLU函数的图形
Leaky ReLU函数:max(0.1x,x)
2 恒等函数和 softmax函数
恒等函数:将输入按原样输出,对于输入的信息,不加以任何改动地直接输出。
softmax函数:
为了防止溢出,可对softmax函数进行如下改进:
注:其中,$C^{,}$通常使用输入信号中的最大值,来防止溢出。
注:
1.softmax函数的输出通过箭头与所有的输入信号相连,输出层的各个神经元都受到所有输入信号的影响。
2.softmax函数将输出的给类别的得分转换成了概率
3. 交叉熵损失
交叉熵损失:用于比较分类器预测分布与真实分布的距离。
熵:H(p)=$-\sum p(x)log(p(x))$
交叉熵:H(p,q)=$-\sum p(x)log(q(x))$
相对熵(KL散度):KL(p||q)=$-\sum p(x)log({q(x)\over p(x)})$
三者之间的关系:H(p,q)=KL(p||q)+H(p)
p(x):真实分布概率 q(x):分类器预测分布概率
注:
1.相对熵(KL散度)用于度量两个分布间的不相似性。
2.真实分布为one-hot形式时,H(p)=0,用H(p,q)代替KL(p||q),且交叉熵损失可化简为L=$-log(q_j)$,其中j为真实的类别。
3. 参数优化
参数优化:利用损失函数的输出值作为反馈信号来调整分类器的参数。
3.1 梯度下降算法
原理:对于最小化优化问题,只需要将参数沿着梯度相反的方向前进一个步长,就可以实现目标函数的下降。
方向:负梯度方向
移动:步长(学习率)
随机梯度下降算法:每次随机选择一个样本,计算损失并更新梯度。
缺点:单个样本的训练易受噪声的影响,不是每次迭代都向着整体最优化的方向。
小批量随机梯度下降:每次选择m个样本,计算损失并更新梯度。
3.2 梯度消失与梯度爆炸
梯度消失:由于链式法则的乘法性质导致梯度趋向于0。
注:tanh,sigmoid局部梯度特性不利于网络梯度流的反向传播,尽量选择RelU或Leaky RelU。
梯度爆炸:断崖处梯度乘以学习率后是一个非常大得值,从而“飞”出了合理区域,最终导致算法不收敛;
注:通过限制步长的大小(梯度裁剪)可以避免梯度爆炸。
3.3 梯度下降算法的问题及改进
梯度下降算法的问题:在一个方向上变化迅速而在另一个方向上的变化缓慢,并且通过增大步长不能提高算法的收敛速度。
动量法:利用累加历史梯度信息更新梯度。
步骤:
1.采样
2.计算梯度:g
3.速度更新:v=uv+g(u:动量系数,u=0时为梯度下降算法)
4.更新权值:w=w-$\varepsilon$v($\varepsilon$:学习率)
注:梯度下降算法在局部最小点与鞍点处的梯度为0,无法通过,而动量法由于动量的存在可以通过,可以找到更优的解)
自适应梯度算法(AdaGrad):减小震荡方向的步长,增大平坦方向的步长。
步骤:
1.采样
2.计算梯度:g
3.累计平方梯度:r=r+g*g (r : 累计变量)
4.更新权值:w=w-${\large \varepsilon \over \sqrt{r}+\delta}*g$($\delta$:小常数,通常取$10^{-5}$,用于防止除0出错)
注:AdaGrad的一个限制是,随着累计变量的不断增大,导致每个参数的步长(学习率)非常小,这可能会大大减慢搜索进度,并且可能意味着无法找到最优值。
RMSProp:累计平方梯度:r=$\rho$r+(1-$\rho$)g*g ($\rho$:衰减系数,通常取0.999)
ADAM:同时使用动量与自适应梯度的思想
步骤:
1.采样
2.计算梯度:g
3.累计梯度:v=uv+(1-u)*g(u:动量系数,通常取0.9)
4.累计平方梯度:r=$\rho$r+(1-$\rho$)g*g
5.修正偏差:$\large \tilde{v}={v\over 1-u^t}$ ,$\large \tilde{r}={r\over 1-\rho^t}$ (t:迭代系数,该步骤极大缓解了算法初期的冷启动的问题)
6.更新权值:w=w-${\large \varepsilon \over \sqrt{\tilde{r}}+\delta}*\tilde{v}$
注:动量法等同于修改学习的“方向”,自适应梯度等同于修改“步长”,ADAM等同于修改“步长”和“方向”。















